| NeoPixel-Controller Hardware | |
|---|---|
      | 
					
						
							Fritzing-Projekt
							
							von Oliver Arend, zuletzt geändert am 07.03.2020
							
						
						
							
							
							
							
						
						 | 
				
      | 
					
						
							Layout
							 [Anzeigen]
							von Oliver Arend, zuletzt geändert am 07.03.2020
							
						
						
							
							
							
							
						
						 | 
				
      | 
					
						
							Maße
							 [Anzeigen]
							von Oliver Arend, zuletzt geändert am 07.03.2020
							
						
						
							
							
							
							
						
						 | 
				
      | 
					
						
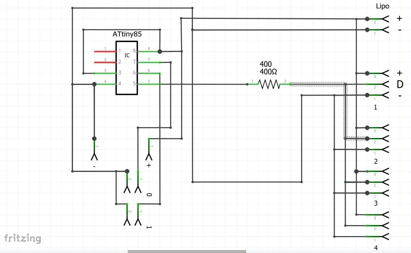
							Schaltplan
							 [Anzeigen]
							von Oliver Arend, zuletzt geändert am 07.03.2020
							
						
						
							
							
							
							
						
						 | 
				
      | 
					
						
							Steckbrett
							 [Anzeigen]
							von Oliver Arend, zuletzt geändert am 07.03.2020
							
						
						
							
							
							
							
						
						 | 
				
